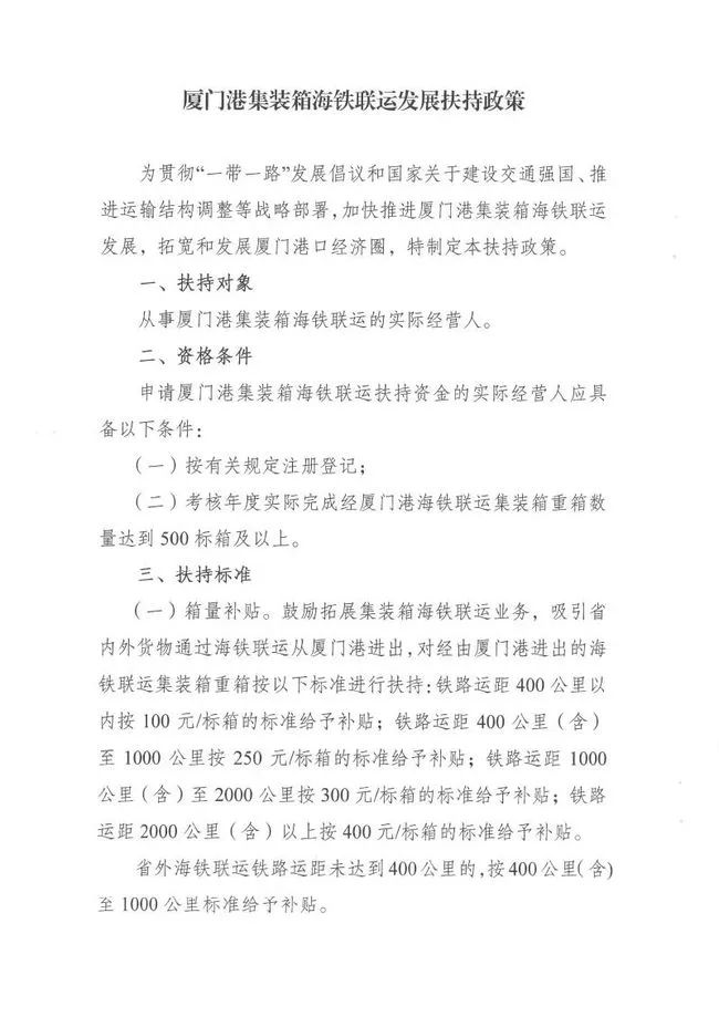
厦门市港口管理局 厦门市财政局关于印发厦门港集装箱海铁联运发展扶持政策的通知
发布时间:2021-06-05 335 次浏览
厦门市港口管理局 厦门市财政局关于印发厦门港集装箱海铁联运发展扶持政策的通知
本文标题:厦门市港口管理局 厦门市财政局关于印发厦门港集装箱海铁联运发展扶持政策的通知
本文链接:https://www.gjkdwl.com/news/shamenwuliu-23481.html
发布时间:2021-06-05 335 次浏览
厦门市港口管理局 厦门市财政局关于印发厦门港集装箱海铁联运发展扶持政策的通知
本文标题:厦门市港口管理局 厦门市财政局关于印发厦门港集装箱海铁联运发展扶持政策的通知
本文链接:https://www.gjkdwl.com/news/shamenwuliu-23481.html